Rules & Regulations for issuing ATEX quality assurance notification (QAN)

I-O-14   Rev: 04


all requirements indicated in Rules & regulations for ATEX certification (I-O-18) which are also applicable to ATEX QAN certification, is mandatory for issuing ATEX quality assurance notification (QAN) and shall be taken into account prior to apply this rules and regulations.

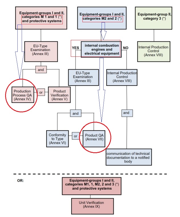
This Rules and regulations is applicable for both below modules of EU directive 2014/34/EU , including:

  • module D or annex IV (CONFORMITY TO TYPE BASED ON QUALITY ASSURANCE OF THE PRODUCTION PROCESS),
  • module E or annex VII (CONFORMITY TO TYPE BASED ON PRODUCT QUALITY ASSURANCE)

1. CRITERIA FOR GRANTING CERTIFICATION

Nobel Certification Italia, hereafter named “NOBEL CERT”, may grant and issue the certificate to the client under the following criterion:

- The client has been previously certified for EU type examination for ATEX directive, for the product or products which exist in the applied certification scope for ATEX quality assurance notification from NOBEL CERT or another accredited and notified PBC.

Note: NOBEL CERT reserves the right for itself to not accept ATEX quality assurance notification issued by another notified body, due to technical or commercial reasons.

- the product(s) relevant to applied certification scope for ATEX QAN, are mass produced or a fixed number of units are manufactured, furthermore shall be category 1 or 2 products according to ATEX directive.

- The manufacturer shall operate an approved quality system for one of the below areas and shall be subject to surveillance as specified in point 4 of the mentioned directive.

  • production, final product inspection and testing of the products concerned as specified in point 3.2 of annex IV of EU directive 2014/34/EU, or

  • final product inspection and testing of the products concerned as specified in point 3.2 of annex VII of EU directive 2014/34/EU

- The Client has completed at least one cycle of internal audit and management review.

- Both internal audit and management review have been found effective as audited by NOBEL CERT.

- The client has paid all the invoices according to contract conditions.

- The client shall keep a record of all complaints and subsequent taken actions and submit them to NOBEL CERT auditors as per their request during audit operation.

- The client has been subjected to an acceptable initial certification audit , and the audit team's recommendation to the Nobel Cert certification decision maker is positive.

- For the scope of the requested certification, the customer has a documented and implemented quality management system that complies with the requirements EU directive of 2014/34/EU and UNI EN ISO/IEC 80079-34 for certification.


2. CERTIFICATION PROCESS

2.1 Certification application and agreement

The manufacturer shall lodge an application for assessment of his quality system, including the necessary information required by point 3.1 of annex IV and VII of ATEX directive, as well as information are needed by NOBEL CERT, with NOBEL CERT, for the products concerned.

selecting module D or E of ATEX directive in application form is the authority of the client, but it shall be in compliance with the requirements of article 13 of EU directive of 2014/34/EU.

  • guide for selecting the desired module

On acceptance of the quotation, the certification agreement is signed between NOBEL CERT and the client for providing certification for ATEX quality assurance notification according to above-mentioned references.

The contract duration is for 3 years including initial certification and two subsequent surveillances.

The contract for ATEX QAN includes general terms and conditions which is similar for all clients and also an exclusive contract for each client.


2.2. quality system auditing

NOBEL CERT’s audit team shall perform an assessment visit on the client’s premises, as per an agreed plan, to verify effectiveness of the client’s quality management system in meeting the requirements of UNI EN ISO/IEC 80079-34.

The audit shall be conducted against the requirements of the applicable version of EN ISO/IEC 80079-34 respectively.

according to clause 5.2 of Clarification Sheet N° ExNB/CS/024 , a manufacturer with a current ISO 9001 certificate does not automatically comply with all requirements of Annex IV or VII.

The assessment programme should ensure all requirements of Annex IV or VII are addressed.

NOBEL CERT shall submit a formal report to the client.

ownership of the audit report belongs NOBEL CERT and will be maintained.

For effective performance of the audit, NOBEL CERT has set an “audit guideline”.


2.3. Non – Conformity Report

If a nonconformance is detected during audit, a Nonconformity Report shall be issued to the client.

For the non-conformities raised during the audit, the client shall submit the corrections and the corrective actions (based on the detected root cause) to NOBEL CERT office within 20 working days from the last day of the audit.

NOBEL CERT shall verify the submitted correction and the corrective action and confirm the acceptance of the same to the client.

Client shall take the correction and corrective action within the stipulated date and submit the documentary evidence to NOBEL CERT to verify the implementation and if possible, effectiveness of action taken and accordingly to close the non-conformances, this shall be done maximum 60 working days from the last day of the audit.

Note: the term of “if possible” in above paragraph has been used, because the time of determination of effectiveness for the implemented action, according to the nature of the action, relevant to the detected minor or non-critical non-conformity, may not be still forereached, at the defined 60 days dead-line for closing the minor non-conformity.

when it is not possible to check the effectiveness of the implemented actions relevant to the detected non-critical non-conformity within the 60 days deadline, it will be checked during the next audit.

In case of a major non-conformance, the implementation and effectiveness of action taken shall be verified at client site by a follow up visit or by checking the documented evidence of performed actions by auditor on the closing day of the audit.

This shall be completed within 90 days from the last day of the audit.

Note 1- If a major non-compliance is detected in surveillance audit, there is no certain requirement to conduct a follow-up audit, and this can only be done as per detection by auditor.

Note 2 - In the case of minor or major non-conformity being detected during surveillance audit, after sending the evidence of correction of non-conformance, if the lead auditor agrees, the relevant reports, documents and objective evidence can be evaluated by another person (who is not member of audit team).

NOBEL CERT informs the client for the result of verification of effectiveness of implemented corrections and corrective actions including any required additional full audit, an additional limited audit, or submission documented evidence.

the evidence for resolution of non-conformities are recorded by NOBEL CERT.

In case of initial certification audit (new client) the NOBEL CERT shall cancel the audit under the following conditions:

a) Client does not submit Corrective Action Plan for the Non-Conformity raised within 20 working days as stipulated above and therefore there is not any provided documented evidence to verify the implementation (and if possible, effectiveness) of action taken for the purpose of closing the non-conformance within 60 working days from the last day of the audit.

b) In case of major non-Conformity, that verification of implementation and if possible, effectiveness of corrective action is not completed within 90 days as stipulated above.

In case of certified clients, for 1st and 2nd surveillances, NOBEL CERT shall suspend the certificate under the following conditions:

a) Client does not submit Corrective Action Plan for the non-Conformity raised prior to the annual deadlines for 1st and 2nd surveillances;

b) in case of detecting major non-conformity

following detecting non-conformity in surveillance audits, other than two above actions (contimuation of certification and suspension of certification), below actions maybe taken by NOBEL CERT:

  • reduction in the scope of certification to remove nonconforming product variants from the certificate and issuing a modified version of the certificate (part C of 2.12)

  • withdrawal of the certification (part B of 2.12)


2.4 Recommendation for Certification

lead auditor shall recommend certification of the client’s quality management system, based on the following:

(a) NOBEL CERT has reviewed the audit reports and has accepted the recommendations of the audit team,

(b) The client has submitted the correction and corrective actions for the non-conformities raised within the stipulated time and NOBEL CERT has accepted them,

(c) In case of a major non-conformance, the implementation and if possible, effectiveness of correction and corrective action is verified by NOBEL CERT as agreed and the non-conformity either closed or downgraded to minor.

The decision shall be notified to the manufacturer. The notification shall contain the conclusions of the audit and the reasoned assessment decision.

If the client is not recommended for issuing notification by lead auditor, NOBEL CERT shall accordingly inform the client.


2.5 Issuance quality assurance notification

NOBEL CERT shall issue the notification according to EN ISO/IEC 80079-34 to the client only after the closure of all the non-conformances as stated in section 2.3.

The notification is the property of NOBEL CERT, and shall be submitted to NOBEL CERT as and when requested.

The notification will be valid for a period of three years from the date of approval of certification, subject to the satisfactory maintenance of the quality Management System of Ex product production process, as confirmed through surveillance audits.


2.6 Surveillance Audit

Surveillance audits shall be conducted regularly at the client site at least once in a year:

  • to verify that the approved quality system and associated product quality plans, continues to be implemented;

  • to consider the implications of any changes to the system, initiated as a result of changes in the manufacturers operation;

  • to confirm continued compliance with EN ISO/IEC 80079-34;

  • to evaluate any addition manufacturing, suppliers, sub-suppliers where critical requirements of EN ISO/IEC 80079-34 are being performed.

Steps of surveillance activities:

  • surveillance audits conducting;

  • closure of probable non-conformities;

  • preparation of surveillance audit report;

  • confirmation of validity continuation of the issued quality assurance notification.

for surveillance audits, the clauses of QAN audit checklist which have been selected according to audit program, will be audited.

Surveillance audit shall take place prior to 12 and 24 months from initial certification decision making date and failure to comply with this requirement will lead to suspension and subsequently withdrawal of certification.

For the non-conformity raised during the surveillance audit, the conditions stipulated in clause 2.3 shall be applicable.

In the case that a surveillance audit cannot be carried out because the client’s operations are affected owing to factors outside its control, e.g.: employee union strike, natural calamity, etc. the case shall be presented to NOBEL CERT for a decision.

Note: above case could be considered as “Extraordinary Event” , therefore the IAF ID 03 (IAF Informative Document For Management of Extraordinary Events or Circumstances Affecting ABs, CABs and Certified Organizations) will be used in such cases.

NOBEL CERT shall submit a formal report to the client.

ownership of the audit report belongs NOBEL CERT and will be maintained.


2.7 Audit for Re-issuing QAN

The purpose of QAN re-issuing audit is to confirm the continued conformity and effectiveness of the client’s management system as a whole and its continued relevance and applicability for the scope of QAN.

The QAN re-issuing audit shall include an on-site audit and shall consider the performance of management system over the past period of certification and shall also include a review of previous surveillance audit reports.

NOBEL CERT shall conduct the QAN re-issuing audit at least 60 days in advance to the expiration of certification so that the client has sufficient time to implement corrective actions before the expiry of the certification.

For non-conformities raised during the audit, the conditions specified in section 2.3 become applicable.

NOBEL CERT shall submit a formal report to the client for QAN reissuing audits.

ownership of the audit report belongs NOBEL CERT and will be maintained.


2.8 Special Audit

2.8.1. NOBEL CERT shall conduct special audits under the following conditions:

(a) Extension of the scope of the ATEX QAN already granted, on the request of client. This could be combined with routine surveillance audit.

(b) To investigate complaints received by NOBEL CERT about the certified product.

(c) Follow up audit in case of suspension.

(d) as per diagnosis and decision by lead auditor following detected and reported major non-conformities in any of the certification, surveillance and recertification audits;

(e) Changes in relevant parts in ATEX directive or EN ISO/IEC 80079-34 requirements,

(f) Reduction in scope as requested by the client,

(g) Decisions by the NOBEL CERT decision maker based on the results of the review of the audit report to re-verify certain aspects of the quality assurance of production process/product.

2.8.2. In case of short notice audits to investigate complaint, response to changes and follow up of suspension, NOBEL CERT shall select auditors from the earlier audits which have been done for the client, because of the lack of opportunity for the client to object to the audit team.

2.8.3. For non-conformities raised during the special audits, the conditions identified in section 2.3 shall become applicable.

2.8.4. NOBEL CERT shall submit a formal report to the client.


Unexpected vsits

NOBEL CERT may pay unexpected visits to the client's manufacturing and testing activities due to the complaints by consumers or notifiying authorities relevant to the QAN and/or any other justifiable reason.

During such visits NOBEL CERT may, if necessary, carry out product tests (by sending product sample to an accredited testing lab and checking the accredited test report), or have them carried out (checking issued test report by an accredited lab or the manufacturer's lab), in order to verify that the quality system is functioning correctly.

NOBEL CERT provides the manufacturer with a visit report and, if tests have been carried out, with a test report.


2.9 Notice of Changes by NOBEL CERT

NOBEL CERT shall inform the client in advance any changes to its requirements for certification such as revising or withdrawal of the normative reference (EN ISO/IEC 80079-34) which has been basis of issuing QAN ATEX and shall subsequently verify that each client complies with this requirement. It shall necessitate a special audit in certain cases.


2.10 Notice of Changes by the client

The Client shall inform NOBEL CERT, without delay, of matters that may affect the capability of its notified product/production quality assurance system and/or it's certified product (EU Type examination) to continue to fulfill the requirements of EN ISO/IEC 80079-34.

These may include changes related to below issues:

(a) The legal, commercial, organizational status or ownership,

(b) Organization and management (e.g. changes in key managerial, decision making or technical staff).

(c) Contact address and sites.

(d) the production and/or final inspection and testing processes indicated in the client’s QAN and also product type/s indicated in the relevant EU Type examination certificate.

NOBEL CERT shall evaluate any proposed changes and decide whether the modified quality system will continue to satisfy the requirements referred to in point 3.2 of annex IV or VII of ATEX directive or whether a reassessment is necessary and shall notify the manufacturer of its decision.

The notification shall contain the conclusions of the examination and the reasoned assessment decision.


2.11 Maintaining Certification

The validity of issued ATEX QAN is maintained for a period of 3 years under the following conditions:

(a) The Surveillance audits are conducted as planned and the client has demonstrated that it continues to satisfy the requirements of the quality assurance system as confirmed by NOBEL CERT.

(b) All the non-conformance raised during previous surveillance are closed within the time frame agreed and correction and corrective actions for the non-conformities raised during the current audit are identified and accepted by NOBEL CERT as per conditions specified in section 2.3.

(c) The Internal Audit and the management reviews are conducted as scheduled and there are no issues pending.

(d) The client shall maintain suitable records of customer complaints regarding its product and quality assurance system and keep the records of investigation and corrective actions taken with respect to such complaints for verification by the NOBEL CERT auditors.

(e) All outstanding dues to NOBEL CERT, have been paid.


2.12. Suspending, Withdrawing or reducing the scope of certification

a) Suspension -NOBEL CERT shall suspend certification in cases wherein:

  • The client’s quality assurance system has persistently or seriously failed to meet certification requirements;

  • The client does not allow surveillance and re-certification audits to be conducted at the agreed frequencies;

  • Wishful misuse of NOBEL CERT logo and trademark, ACCREDIA logo and of reference to certification;

  • Non-compliance to submission of Corrective action as stated in section 2.3.

  • Non-payment of dues to NOBEL CERT.

  • the client's voluntarily request for suspension.

The suspension shall be for a period of maximum six months and the suspension status, shall be publicly made available in the register of certified clients on NOBEL CERT website.

During this period the client’s QAN is temporarily invalid and the client shall discontinue the use of logo, trademark or any reference relevant to QAN in advertising matter.


b) Withdrawal - NOBEL CERT shall withdraw the ATEX QAN under the following circumstances.

  • Failure of the client to resolve the reason/s of suspension within six months from the date of suspension,

  • Other reason like major legal complaint, company involved in malpractices, NOBEL CERT loses its accreditation etc.

  • Client voluntarily requested for withdrawal

Upon withdrawal of certification the client ceases to enjoy the certification status and the client shall immediately cease use and distribution of any literature, stationary and so on, bearing the CE , NOBEL CERT and ACCREDIA marks. more information


c) Reduction in scope of certification - NOBEL CERT shall decide to reduce the client’s QAN scope by excluding the parts not meeting the requirements, when the client has persistently and seriously failed to meet the certification requirements for those parts of the scope of QAN.

Such exclusions shall be consistent with the ATEX directive and EN ISO 80079-34 requirements.


2.13. Publicly Accessible Information

NOBEL CERT shall make the following information publicly accessible through its web site and through documents:

  • Questionnaire for requesting the issuance of ATEX QAN;

  • The last valid version of certification standard EN ISO/IEC 80079-34;

  • Rules and regulations for issuing ATEX QAN;

  • Appeals Handling procedure;

  • Complaints Handling procedure;

  • Directory of issued certificates.

in this regard, The information shall be updated regularly. The information shall include minimum the following:

  • Name and location of the certified client

  • Certification standard

  • Dates of granting certification and expiry date as applicable

  • Scope of certification (certified process/es relevant product/s and relevant type/s)

 All other information shall be treated as confidential.


2.14. Obligations of the applicant / certified organization

(a) The applicant or QAN holder shall commit to fulfill continually the requirements of certification which have been obligated by NOBEL CERT for the scope of certification, including adapting changes in the certification requirements.

(b) When requested, the applicant or QAN holder shall cooperate with NOBEL CERT in the fulfillment of the requirements for certification. This shall apply to all locations included in the certification.

(c) The applicant or QAN holder shall allow NOBEL CERT and if required, allow ACCREDIA to presence in and access to the manufacturing, inspection, testing and storage sites and without prior notice to the premises of the client, otherwise certification may not be issued or it may be suspended or withdrawn if such failure to meet obligations is persistent, unless for justified reasons. in addition, all necessary information shall be provided to NOBEL CERT and ACCREDIA.

(d) The client having QAN shall claim certification only with respect to the scope for which certification has been granted,

(e) The client having QAN shall not use its notification in such a manner as to bring NOBEL CERT into disrepute,

(f) The applicant or QAN holder client shall pay fees as determined by NOBEL CERT,

(g) The applicant or QAN holder client shall inform without delay any significant changes relevant to the certification in respect of its status or its operation including legal, commercial or ownership status of the organization, top management and key personnel, resources and premises, scope of certification or other such matters that might affect the ability of the client to fulfill requirements of certification.

(h) The QAN holder shall draw up a written attestation of conformity for each component model and keep it at the disposal of the national authorities for 10 years after the component has been placed on the market. The attestation of conformity shall identify the component model for which it has been drawn up. A copy of the attestation of conformity shall accompany every component.

(i) The QAN holder shall, for a period ending 10 years after the product has been placed on the market, keep at the disposal of the national authorities:

  • the documentation referred to in point 3.1 of annex IV or VII of ATEX directive

  • the information relating to the change referred to in point 3.5 of annex IV or VII of ATEX directive, as approved,

  • the decisions and reports of the notified body referred to in points 3.5, 4.3 and 4.4 of annex IV or VII of ATEX directive.

(j) The QAN holder shall affix the CE marking and, under the responsibility of NOBEL CERT, the latter’s identification number to each individual product other than a component that is in conformity with the type described in the EU-type examination certificate and satisfies the applicable requirements of ATEX Directive.

(k) The QAN holder shall draw up a written EU declaration of conformity for each product model, other than a component and keep it at the disposal of the national authorities for 10 years after the product other than a component has been placed on the market. The EU declaration of conformity shall identify such product model for which it has been drawn up. A copy of the EU declaration of conformity shall accompany every product, other than a component.


2.15 Obligations of NOBEL CERT

(a) NOBEL CERT shall make publicly available information about the status of ATEX QAN’s that it has granted the certified organization, according to the details of article 2.13.

Upon request from any party, NOBEL CERT shall provide information related to the validity of a given certificate.

(b) NOBEL CERT shall give due notice of any changes to its requirements for certification.

NOBEL CERT shall take into account the views expressed by interested parties before deciding for applying changes on a precise form and the effective date of the changes.

Following a decision on, and publication of the changed requirements, NOBEL CERT shall verify that each certified client carries out necessary adjustments.

c) NOBEL CERT shall ensure that issuing QAN to all clients is provided independently, impartially and in a non-discriminatory manner.

The policies and procedures under which NOBEL CERT operates the certification services accordingly, are non-discriminatory.

d) Appeals:

NOBEL CERT shall deal with the appeals according to its procedure and shall be responsible for all decisions at all levels of the appeal handling process.

NOBEL CERT shall acknowledge the receipt of the appeal and shall provide the client with progress reports and the outcome.

Client could appeal to NOBEL CERT in respect of the following:

  • Non acceptance of client’s application for certification;

  • Granting, suspending, withdrawing or denying of certification.

e) Complaints: NOBEL CERT shall investigate the complaint received regarding the client to decide what action need to be taken and the same shall be communicated to the client at an appropriate time. The identity of the complainant shall not be disclosed.

Furthermore, NOBEL CERT investigates and handles the received complaints from all relevant interested parties, which is relevant to its own organization performance, according to its complaint handling procedure.

f) NOBEL CERT shall inform its notifying authority of QAN approvals issued or withdrawn, and shall, periodically or upon request, make available to its notifying authority the list of QAN approvals refused, suspended or otherwise restricted.

g) NOBEL CERT shall inform the other notified bodies of QAN approvals which it has refused,suspended, withdrawn or otherwise restricted, and upon request, the QAN approvals which have been issued by NOBEL CERT.